A jól felszerelt ápolt vagy antik eszközökkel dolgozó rádióamatőr QTH-ján elengedhetetlen kellék az anódpótló. Az alábbi berendezés összetevőinek lényeges részét HA5SPA Pétertől kaptuk ajándékba. Mivel működik, gondoltuk, megosztjuk, hátha másnak is kedve támad építkezni… 🙂


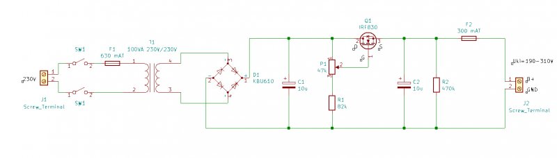
Az embernek vannak jó barátai, akik olykor megajándékozzák őt ezzel-azzal. HA5SPA Pétertől például tavasszal kaptunk egy trafót és egy fél marék alkatrészt ajándékba azért, hogy építsünk belőle anódpótlót a Wehrmacht/korai szocialista rádióinknak. Az alábbi képek az építés folyamatát tárják az olvasó elé. Maga a kapcsolási rajz hiányzik, de hamarosan pótoljuk azt is. 🙂

A bal alsó sarokban a transzformátor…

A trafót alulról átmenőcsavarok rögzítik a villanyszerelési boltban vásárolt műanyag dobozhoz. A házikó jobb oldalára egy, az ötvenes években készült légszerelhető „panel” van felerősítve, míg felfelé a potenciométer szemlélhető.


Itt jól látható, hogy a poti házán lévő két karmantyúnak külön-külön fúrtunk egy-egy apró lyukat. Így nem csak az (itt még fel nem tekert) anya, hanem ezek az apró stiftek is biztosítják az elmozdulás elleni védelmet.

Az egyenfeszültségű kimenet rögzítése belülről…

…és kívülről

A hálózati bemenetet rögzítő tömbszelence kívülről…

…és belülről. A nyílást úgy méreteztük, hogy a biztosításul szolgáló műanyag anyát „még pont be lehessen csavarni”

Az IRF800-ra szerelt hűtőborda kivitelezése. A félvezetőt természetesen szigetelve szereltük föl! 🙂

Az egyenirányító és a kimenetre kapcsolódó kondenzátor az ötvenes évek légszerelt panelján. Tudjuk, förmedvény és életveszély, továbbá „én” tuti nyákot készítenék, de mi szeretjük ezeket az „ántik” megoldásokat.

Ide került a hűtőborda és a félvezető. Majd még kap egy ventilátort is!
Még egyszer leszögezzük, nem ez az úrtechnológia, sőt! A célnak viszont megfelel, nem túl nagy fáradtság az elkészítése továbbá ennyi ujjgyakorlat senkinek nem árt. Az pedig már csak hab a tortán, hogy az alkatrészei nem beszerezhetetlenek vagy vészesen drágák. És igen, nemsokára a kapcsolási rajzot is pótoljuk! 🙂
73!
HA5CBM
Miklós
